:::
您的瀏覽器目前並不支援JavaScript功能,若網頁功能無法正常使用時,請開啟瀏覽器JavaScript狀態設定
全站搜尋
請至少選取一項資源搜尋項目
網站導覽
登入
選單
選單
新上架資源
資源分類
Web教學資源
教育電子書
教育APP
教育媒體影音
登入
新上架資源
教學應用
主題資源
資源服務
Web教學資源
教育電子書
教育APP
教育媒體影音
縣市資源
加盟單位資源
行動學習計畫
教材資源中心
關於我們
資源搜尋
資源分類
Web教學資源
教育電子書
教育APP
教育媒體影音
教學設計
教學活動
教材
素材
學習單
知識架構
領域
領域
請選擇領域
學習階段
學習階段
請選擇學習階段
學習內容
學習內容
請選擇學習內容
學習表現
學習表現
請選擇學習表現
議題
議題
議題
請選擇議題
核心素養
核心素養
核心素養
請選擇核心素養
:::
編輯歷程
點閱數:1,603 次
下載次數:134 次
動手做家事
web
作者:
王啟川
(臺南市歸仁國小)
關鍵字:
家庭教育
、
朱家故事
、
愛
、
家事
0
0
收藏
問題回報
檢舉
加入追蹤
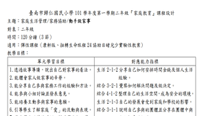
透過繪本-朱家故事導讀,說出自己對家事的看法,體會家人做家事的辛勞,分享自己參與家務工作的經驗和方法,並培養主動參與家事的意願,引導學生了解家庭「愛」的流動與表現,最後能引導孩子有尊重、主動關懷的人際能力。
資訊
資源類型
教學設計
授權資訊
公共領域
上傳時間
2014-12-22
教學資源檔案連結
101上2年級家庭教案設計.zip
(1.16KB)
預覽101上2年級家庭教案設計.zip
家庭教育教案.pdf
(1.16KB)
預覽家庭教育教案.pdf
家庭教育教案.zip
(1.16KB)
預覽家庭教育教案.zip
資源評論或心得分享
載入更多
資源評論或心得分享
內容...
分享您的想法
發表
相關資源
珍愛生命
竹趣童玩
學科學習:提升數學與閱讀人文素養學習成效
職享遇到妳
MAKAR
偏遠地區教學:培養道德實踐與公民意識素養
其他人也看了這些資源
家事大家做
中秋節學習單
閱讀學習單-100層樓的家
有家真好
小熊動一動
我的家人
test.pdf
準備中
預覽檔案內容
提醒您
提醒您
您確認要刪除此留言嗎
QR code
確定