:::
跳到主要內容
:::
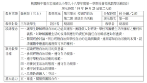
班級自治活動
點閱數:2,065 次 下載次數:188 次
班級自治活動
web
班級自治活動

一、讓學生瞭解班級自治的功能與運作,實踐個人對班級、學校等團體生活所擁有之權利和義務,以瞭解團體生活的規律與應付的責任和擔任自治幹部應如何盡責。 二、藉開班會討論,明白班級自治與學校自治的組織與職責,進而認知自治活動的本質,認清團體中應盡的義務與可享的權利。
資訊

領域:社會領域-社會
學習階段:國小3-4年級(二)
學習內容:Dc-Ⅱ-1 班級與學校公共事務的安排,可以透過師生適切的討論歷程做出決定。
學習表現:3c-Ⅱ-2 透過同儕合作進行體驗、探究與實作。
閱讀素養教育
A2 系統思考與解決問題
教學設計
著作權所有
2010-12-29
教學資源檔案連結

資源評論或心得分享

相關資源

其他人也看了這些資源