:::
您的瀏覽器目前並不支援JavaScript功能,若網頁功能無法正常使用時,請開啟瀏覽器JavaScript狀態設定
全站搜尋
請至少選取一項資源搜尋項目
網站導覽
登入
選單
選單
新上架資源
資源分類
Web教學資源
教育電子書
教育APP
教育媒體影音
登入
新上架資源
教學應用
主題資源
資源服務
Web教學資源
教育電子書
教育APP
教育媒體影音
縣市資源
加盟單位資源
行動學習計畫
教材資源中心
關於我們
資源搜尋
資源分類
Web教學資源
教育電子書
教育APP
教育媒體影音
教學設計
教學活動
教材
素材
學習單
知識架構
學制
學制
請選擇學制
國小
國中
一般高中
技術高中
綜合高中
科目類別
科目類別
一般科目
專業科目
學習階段
學習階段
請選擇學習階段
國小1-2年級(一)
國小3-4年級(二)
國小5-6年級(三)
國中7-9年級(四)
高中10-12年級(五)
學群
學群
領域
領域
請選擇領域
學習內容
學習內容
請選擇學習內容
學習表現
學習表現
請選擇學習表現
議題
議題
議題
請選擇議題
核心素養
核心素養
核心素養
請選擇核心素養
跳到主要內容
:::
編輯歷程
點閱數:661 次
下載次數:24 次
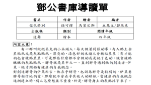
鄧公書庫導讀單---你很特別
web
提供者:
鄧公國小
(新北市立鄧公國小)
0
0
收藏
問題回報
檢舉
加入追蹤
鄧公書庫導讀單---你很特別
資訊
知識架構
領域:語文領域-國語文
學習階段:國小3-4年級(二)
資源類型
學習單
授權資訊
著作權所有
上傳時間
2011-11-23
教學資源檔案連結
你很特別.zip
(16.77KB)
資源評論或心得分享
載入更多
資源評論或心得分享
內容...
分享您的想法
發表
相關資源
1-2-3-7觀光拔尖領航方案
計畫專區null年度
英語教學:海綿寶寶穿新衣
看圖說句子
珍惜生活資源
活出亮麗人生
其他人也看了這些資源
攜手計畫學習單─照樣寫短語
繪本教學你很特別
我的閱讀存摺---你很特別
你很特別
98學年度新北市文林國小二年級國語課程計畫
香腸班長妙老師
test.pdf
準備中
預覽檔案內容
提醒您
提醒您
您確認要刪除此留言嗎
QR code
更新成功
教學資源已更新成功!
確定