:::
您的瀏覽器目前並不支援JavaScript功能,若網頁功能無法正常使用時,請開啟瀏覽器JavaScript狀態設定
全站搜尋
請至少選取一項資源搜尋項目
網站導覽
登入
選單
選單
新上架資源
資源分類
Web教學資源
教育電子書
教育APP
教育媒體影音
登入
新上架資源
教學應用
主題資源
資源服務
Web教學資源
教育電子書
教育APP
教育媒體影音
縣市資源
加盟單位資源
行動學習計畫
教材資源中心
關於我們
教育大市集
使用規範
隱私權聲明
著作權聲明
著作侵權檢舉
開發者資源
使用手冊
資源搜尋
資源分類
Web教學資源
教育電子書
教育APP
教育媒體影音
教學設計
教學活動
教材
素材
學習單
知識架構
領域
請選擇領域
學習階段
請選擇學習階段
學習內容
請選擇學習內容
學習表現
請選擇學習表現
議題
議題
請選擇議題
核心素養
核心素養
請選擇核心素養
:::
編輯歷程
點閱數:447 次
下載次數:11 次
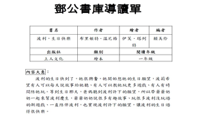
鄧公書庫導讀單---波利,生日快樂
web
提供者:
鄧公國小
(新北市立鄧公國小)
0
0
收藏
問題回報
檢舉
加入追蹤
鄧公書庫導讀單---波利,生日快樂
資訊
授權資訊
著作權所有
資源類型
學習單
互動形式
混合式
知識架構
領域:語文領域-國語文
學習階段:國小1-2年級(一)
上傳時間
2011-11-16
教學資源檔案連結
波利,生日快樂.zip
(13.61KB)
資源評論或心得分享
載入更多內容...
分享您的想法
發表
相關資源
夏日公車饗宴
修辭法教學~轉化
個人與家庭經濟─就業與創業
音樂家學習單
珍惜水資源
媽媽不是我的傭人
其他人也看了這些資源
認識新朋友
慶生學習單
鄧公書庫導讀單---波利,生日快樂
能源教育學習單
test.pdf
準備中
預覽檔案內容
提醒您
提醒您
您確認要刪除此留言嗎
QR code
確定