:::
跳到主要內容
:::
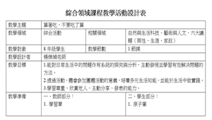
算著吃,不要吃了算
點閱數:2,977 次 下載次數:130 次
算著吃,不要吃了算
web
肥胖減重健康飲食

1.能對日常生活中的問題作有系統的探究與分析,主動發現並學習有效解決問題的方法。 2.透過活動,體會參加團體活動的意義,培養多元生活知能,並能於生活中做實踐。 3.學習尊重、欣賞他人,主動分享、發表的能力。
資訊

領域:綜合活動
學習階段:國中7-9年級(四)
學習表現:2c-Ⅳ-1 善用各項資源,妥善計畫與執行個人生活中重要事務。
領域:自然科學
學習階段:國中7-9年級(四)
學習內容:Dc-Ⅳ-4 人體會藉由各系統的協調,使體內所含的物質以及各種狀態能維持在一定範圍內。
多元文化教育
A2 系統思考與解決問題
教學活動
著作權所有
2010-12-26
教學資源檔案連結

資源評論或心得分享

相關資源

其他人也看了這些資源