:::
您的瀏覽器目前並不支援JavaScript功能,若網頁功能無法正常使用時,請開啟瀏覽器JavaScript狀態設定
全站搜尋
請至少選取一項資源搜尋項目
網站導覽
登入
選單
選單
新上架資源
資源分類
Web教學資源
教育電子書
教育APP
教育媒體影音
登入
新上架資源
教學應用
主題資源
資源服務
Web教學資源
教育電子書
教育APP
教育媒體影音
縣市資源
加盟單位資源
行動學習計畫
教材資源中心
關於我們
教育大市集
使用規範
隱私權聲明
著作權聲明
著作侵權檢舉
開發者資源
使用手冊
資源搜尋
資源分類
Web教學資源
教育電子書
教育APP
教育媒體影音
教學設計
教學活動
教材
素材
學習單
知識架構
領域
請選擇領域
學習階段
請選擇學習階段
學習內容
請選擇學習內容
學習表現
請選擇學習表現
議題
議題
請選擇議題
核心素養
核心素養
請選擇核心素養
:::
編輯歷程
點閱數:362 次
下載次數:9 次
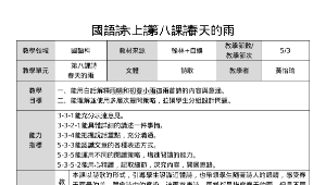
春天的雨
web
提供者:
黃怡瑜
(桃園市立四維國小)
0
0
收藏
問題回報
檢舉
加入追蹤
透過LoiLoNote與IPAD及資訊軟體,達成教學互動,使學生理解多層次提問策略。
資訊
授權資訊
著作權所有
資源類型
教學活動
互動形式
主動式
知識架構
領域:語文領域-國語文
學習階段:國小5-6年級(三)
學習內容:Cc-Ⅲ-1 各類文本中的藝術、信仰、思想等文化內涵。
學習表現:1-Ⅲ-4 結合科技與資訊,提升聆聽的效能。
議題
環境教育
核心素養
B1 符號運用與溝通表達
上傳時間
2023-11-09
教學資源檔案連結
20231108_六上國語L8.zip
(209.50KB)
預覽
資源評論或心得分享
載入更多內容...
分享您的想法
發表
相關資源
跨領域數位課程-能源轉個彎,空氣會更好嗎?
翰林一年級下學期數學領域/第六單元數數看有多少元?6-3怎麼付錢
自敘體寫作_動物的告白
平行四邊形面積
認識直角、鈍角與銳角
觸屏授課:閱讀深耕《三年級花樣多》
其他人也看了這些資源
社會 平等與尊重
春天的雨
國語 特別的海
前瞻計畫科技教案---春天的雨
智慧教室_國語文領域_回到鹿港
Pinterest
test.pdf
準備中
預覽檔案內容
提醒您
提醒您
您確認要刪除此留言嗎
QR code
確定