:::
跳到主要內容
:::
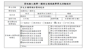
作文五種開頭法暨結尾法
點閱數:4,540 次 下載次數:711 次
作文五種開頭法暨結尾法
web
作文教學資訊融入開門見山法總結法

利用e化教室的設施,可讓作文教學更加靈活生動呈現在學生眼前,讓抽象的概念具體呈現,以利學生學習,再融合電子書中的實作練習,希望達到以下的目的: (一)作文教學往往流於老師給個題目,學生交篇作文,這樣就交差了事,然而利用e化教室的設備,能夠將死板的作文理論呈現在學生眼前。 (二)學生不僅可以了解作文的基本理論,還可以透過實例的介紹立即結合理論和實務。 (三)學生在教學之後,立即進行反饋,並且在討論和互相觀摩中了解他們的寫作模式和其優缺點。
資訊

領域:語文領域-國語文
學習階段:國小5-6年級(三)
學習內容:Ac-Ⅲ-4 各類文句表達的情感與意義。
學習表現:2-Ⅲ-6 結合科技與資訊,提升表達的效能。
資訊教育
A1 身心素質與自我精進
教學設計
創用CC 姓名標示-非商業性-相同方式分享 3.0 台灣
2012-12-07
教學資源檔案連結

健佑教案.zip (67.62KB)
資源評論或心得分享

相關資源

其他人也看了這些資源