:::
您的瀏覽器目前並不支援JavaScript功能,若網頁功能無法正常使用時,請開啟瀏覽器JavaScript狀態設定
全站搜尋
請至少選取一項資源搜尋項目
網站導覽
登入
選單
選單
新上架資源
資源分類
Web教學資源
教育電子書
教育APP
教育媒體影音
登入
新上架資源
教學應用
主題資源
資源服務
Web教學資源
教育電子書
教育APP
教育媒體影音
縣市資源
加盟單位資源
行動學習計畫
教材資源中心
關於我們
資源搜尋
資源分類
Web教學資源
教育電子書
教育APP
教育媒體影音
教學設計
教學活動
教材
素材
學習單
知識架構
領域
請選擇領域
學習階段
請選擇學習階段
學習內容
請選擇學習內容
學習表現
請選擇學習表現
議題
議題
請選擇議題
核心素養
核心素養
請選擇核心素養
:::
編輯歷程
點閱數:68 次
下載次數:0 次
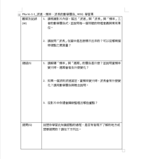
PKa-Vc-1-1_波速、頻率、波長的數學關係_ WSQ 學習單
web
教育部委辦計畫:
高中物理-李榕宸
(國立臺灣師範大學)
0
0
收藏
問題回報
檢舉
加入追蹤
PKa-Vc-1-1_波速、頻率、波長的數學關係_ WSQ 學習單
資訊
授權資訊
著作權所有,僅供教育使用
資源類型
學習單
上傳時間
2025-05-09
教學資源檔案連結
PKa-Vc-1-1_波速、頻率、波長的數學關係_陳家騏_W1_0421.zip
(21.89KB)
預覽
(資源縮圖)PKa-Vc-1-1_波速、頻率、波長的數學關係_ WSQ 學習單.png
(28.04KB)
預覽
資源評論或心得分享
載入更多內容...
分享您的想法
發表
相關資源
生生平板教學開啟後的國中數學課
線對稱實作遊戲
魔術預言卡設計
PKb-Va-1-3_萬有引力定律的數學形式_ WSQ 學習單
單元課程教學示例-聽說讀寫003
PBb-Va-2-3-1_氣體分子動力論單一粒子_ WSQ 學習單
test.pdf
準備中
預覽檔案內容
提醒您
提醒您
您確認要刪除此留言嗎
QR code
確定