:::
00:13:29
00:11:30
00:06:18
00:05:58
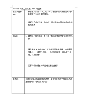
PEb-Vc-5-3_彈力的性質_ WSQ 學習單
資訊
領域:自然科學領域-物理
學習階段:高中10-12年級(五)
學習內容:PEb-Ⅴc-5 摩擦力、正向力、彈力等常見的作用力。
學習單
著作權所有,僅供教育使用
2025-04-21
教學資源檔案連結
PEb-Vc-5-3_彈力的性質_陳家騏_W1_0418.zip (22.10KB)
(資源縮圖)PEb-Vc-5-3_彈力的性質_ WSQ 學習單.png (25.30KB)
資源評論或心得分享
相關資源
其他人也看了這些資源